为方便广大学生、家长
更好地了解
陵水2025年义务教育招生工作
现将入学程序及相关安排公布如下
↓↓
一、招生原则
(一)坚持依法公正原则。贯彻落实《中华人民共和国义务教育法》,依法保障我县及外来务工人员随迁子女适龄儿童少年入学。县教育局制定《陵水黎族自治县小学新生入学工作实施方案》,并经县政府审议同意向社会公布,明确招生方式、招生计划、学区范围、招生程序、报名条件、咨询方式等,为家长和学生学位申请提供必要的便利服务。坚决贯彻国务院“高效办成一件事”中“教育入学一件事”和我省“机器管招生”工作要求,使用统一的招生入学服务平台,实现招生全过程数字化管理,让数据“多跑动”,群众“少跑动”,避免招生名单“体外循环”,做到可追溯、可核查、可监督,增强招生入学工作规范性和透明度。
(二)坚持免试入学原则。义务教育学校不得采取考试、面试、测试或测评、竞赛、面谈或者委托校外培训机构等第三方机构以联考、测试等形式选拔学生,不得收取学生个人简历或视频音频等个人展示材料,不得以学科竞赛、考试证书、荣誉证书、培训证明等作为录取依据。严禁以“校园开放日”等名义进行违规招生宣传或考察学生、家长。
(三)坚持属地就近入学原则。新生录取工作遵循“学校负责、教育局统筹”的原则进行。以户籍地为依据,坚持免试、就近、划片的入学原则;外来务工人员随迁子女入学,以居住证为主要依据,坚持“相对就近、统筹安排”原则安排入学。
(四)坚持适龄和班级规模标准原则。2025年秋季小学招收一年级新生的年龄为年满6周岁,即2019年8月31日(含)前出生,严禁不足龄儿童入读小学。学校应依法保障适龄儿童入学,依法接收适龄残疾儿童少年在特殊教育学校就读或随班就读。适龄儿童只能在居住辖区学校登记申请学位,不得跨辖区重复登记申请,有多处住房的,以现常居住地辖区为主。各学校要控制起始年级班额,严禁出现大班额,原则上按照小学每班不超过45人招生。县直属小学要积极挖掘潜力,增加学位,满足城区适龄儿童入学需求。全面取消公办、民办义务教育阶段学校各类特长生招生,义务教育阶段严禁招收择校生。
(五)坚持公民办同步原则。所有公办、民办义务教育阶段学校严格遵守义务教育阶段招生入学规定,同步登记、同步招生,符合我县入学条件的儿童,可选择公办学校就读,也可选择民办学校就读,但不能同时申请公办学校和民办学校学位。
二、招生对象
年龄满6周岁的适龄儿童
(2019年8月31日以前出生)
三、招生方法
陵水县城区域户籍适龄儿童少年(户籍在陵城派出所,下同)入学
(1)法定监护人自有住房居住。适龄儿童与父母(法定监护人,下同)在陵水县城区自有住房实际居住的(有多处住房的,以现常居住地辖区为准),由划片对口学校接收入学。
入学所需材料:
①居住自有住房且有不动产证的需提供:
A.父母(法定监护人)及适龄儿童的居民户口簿;
B.适龄儿童的出生证;
C.房屋不动产证(房产证、合法的购房合同、协议或有关证件)。
②居住祖宅、自建房但无不动产权证书的需提供:
A.父母(法定监护人)及适龄儿童的居民户口簿;
B.适龄儿童的出生证;
C.住房的土地确权证明或报建相关材料或法定监护人实名缴纳连续两年以上的水电费清单。
③拆迁安置户需提供:
A.父母(法定监护人)及适龄儿童的居民户口簿;
B.适龄儿童的出生证;
C.政府拆迁安置协议或有效证明(被安置人需为适龄儿童法定监护人)。
④回迁房住户需提供:
A.父母(法定监护人)及适龄儿童的居民户口簿;
B.适龄儿童的出生证;
C.政府安置协议或购房合同或选房确认书;
D.法定监护人实名缴纳的水电费清单。
⑤购买二手房无产权证或未办理产权过户手续的需提供:
A.父母(法定监护人)及适龄儿童的居民户口簿;
B.适龄儿童的出生证;
C.合法购房合同或房屋买卖合同公证书;
D.购房转账银行凭证或银行转账流水;
E.法定监护人实名缴纳连续两年的水电费清单。
(2)法定监护人租房居住。父母(法定监护人)租房居住的,应是本人与父母(法定监护人)在本县城区的唯一合法稳定住所(一宅一生),且连续居住满两年(即2023年8月31日前,下同),由学校根据录取顺序依次录取,若划片对口学校学位不足则由县教育局根据学位情况统筹入学。若申请人租房居住未满两年、入学申请材料不齐全,自愿接受统筹安排的由县教育局根据周边学校学位空缺情况及租房入住时间统筹安排入学,不愿接受统筹安排的申请人可自行联系民办学校就读。
入学所需材料:
①父母(法定监护人)及适龄儿童的居民户口簿;
②适龄儿童的出生证;
③县房管部门制发的房屋租赁合同登记备案证明(房屋租赁证落款时间应在2023年8月31日前)或符合有关法规的廉租房、公租房租赁合同,租住时间应为2023年8月31日前,连续两年以上;
④法定监护人实名缴纳连续两年以上的水电费清单。
(3)随祖辈居住。适龄儿童少年与父母(法定监护人)随祖辈(直系血亲,下同)同户口簿同居住,且父母(法定监护人)及本人在陵水城区无第二处住所的,参照(1)或(2)项执行。随曾祖辈居住的需提供经公证的房屋继承给祖辈的房产合法继承证明。
入学所需材料:
①适龄儿童与父母(法定监护人)至少一方随祖辈的居民户口簿;
②适龄儿童出生证;
③住房材料参照本条第(1)或(2)项提供;
④法定监护人或祖辈实名缴纳连续两年以上的水电费清单。
外来务工人员子女(含本县非县城户籍和非本县户籍)随迁子女及统筹安排人员入学
深入推进“两为主、两纳入,以居住证为主要依据”的随迁子女入学政策,各学校须认真落实《居住证暂行条例》关于在流入地居住半年以上和有合法稳定就业、住所等规定要求,完善随迁子女入学保障工作方案,全面清理取消不合规的随迁子女入学证明材料及时限要求,不得要求提供户籍地无人监护等无谓证明材料,妥善解决流动人口随迁子女入学问题。随迁子女回户籍所在地就读的,接收学校要依法予以统筹安排。各中小学要按照“一人一籍、籍随人走”原则,在学生实际到校报到后,通过全国中小学学籍信息管理系统做好随迁子女的学籍转接和管理工作。
(1)法定监护人自有住房居住。随迁子女父母(法定监护人)在县城购房居住满两年的,以父母(法定监护人)购房居住地为主,由划片对口学校接收入学。若片区申请入学人数超过划片对口学校学位数,申请人自愿服从统筹安排的,由县教育局根据划片对口学校和周边学校学位情况统筹安排入学;在县城购房居住不满两年,入学申请材料齐全(有居住证、不动产证等)的,以父母(法定监护人)购房居住地为主,申请人自愿服从统筹安排的,由县教育局根据学位情况统筹安排入学;入学申请材料不齐全或申请人不愿服从统筹安排的,则由申请人自行回户籍地学校或联系民办学校就读。
入学所需材料:
①居住自有房产且有不动产证的需提供:
A.本县非城区户籍提供父母(法定监护人)及随迁子女的居民户口簿;非本县户籍提供父母(法定监护人)及随迁子女的居民户口簿、父母(法定监护人)在本县的居住证(满两年);
B.适龄儿童出生证;
C.房屋所有权证或不动产权证;
D.法定监护人实名缴纳的水电费。
②居住祖宅或自建房但无不动产权证书的需提供:
A.本县非城区户籍提供父母(法定监护人)及随迁子女的居民户口簿;非本县户籍提供父母(法定监护人)及随迁子女的居民户口簿、父母(法定监护人)在本县的居住证(满两年);
B.适龄儿童出生证;
C.住房的确权证明或相关报建材料或法定监护人实名缴纳连续两年的水电费清单,购(建)房时间满两年。
③购买二手房无产权证或未办理产权过户手续的需提供:
A.本县非城区户籍提供父母(法定监护人)及随迁子女的居民户口簿;非本县户籍提供父母(法定监护人)及随迁子女的居民户口簿、父母(法定监护人)在本县的居住证(满两年);
B.适龄儿童出生证;
C.合法购房合同或房屋买卖合同公证书;
D.购房转账银行凭证或银行转账流水;
E.法定监护人实名缴纳连续两年的水电费清单。
(2)法定监护人租房居住。适龄儿童与父母(法定监护人)租房居住的,应是适龄儿童与父母(法定监护人)在本县城区的唯一合法稳定住所(一宅一生),且连续居住满2年,县教育局根据学位情况统筹入学。若租房居住不满两年,申请人自愿服从统筹安排的则由县教育局根据周边学校学位情况统筹安排入学;入学申请材料不齐全或申请人不愿服从统筹安排的,则由申请人自行回户籍地学校或联系民办学校就读。
入学所需材料:
①本县非城区户籍提供父母(法定监护人)及随迁子女的居民户口簿;非本县户籍提供父母(法定监护人)及随迁子女的居民户口簿、父母(法定监护人)在本县的居住证(满两年);
②适龄儿童出生证;
③法定监护人实名缴纳连续两年以上的水电费清单;
④县房管部门颁发的房屋租赁证,连续租住时间满两年以上(房屋租赁证落款时间应在2023年8月31日前);
⑤父母(法定监护人)在本县城区工作的劳动合同或从申请学位之日前在我县连续缴纳两年以上的社保清单(2025年8月1日往前推算)或县市场监督管理局核发的满两年的营业执照等证明,灵活就业人员提供满两年的从业人员基本养老或满两年的基本医疗社会保险清单。
(3)随祖辈居住。适龄儿童少年与父母(法定监护人)随祖辈(直系血亲,下同)同户口簿同居住,且父母(法定监护人)及本人在陵水城区无第二处住所的,参照(1)或(2)项执行。随曾祖辈居住的需提供经公证的房屋继承给祖辈的房产合法继承证明。
入学所需材料:
①适龄儿童与父母(法定监护人)至少一方随祖辈的居民户口簿,非本县户籍还需提供父母(法定监护人)在本县的居住证(满两年);
②适龄儿童出生证;
③住房材料参照本条第(1)或(2)项提供;
④法定监护人或祖辈实名缴纳连续两年以上的水电费清单。
教育优抚对象入学
港、澳、台胞,海外华侨、华人、烈士子女、符合条件的现役军人子女、公安英模和因公牺牲伤残警察子女、国家综合性消防救援队人员子女以及其他符合政策的教育优抚对象人员子女需上传提交相关材料,由县教育局根据相关政策统筹安排入学。
入学所需材料:
①父母(法定监护人)及适龄儿童少年的户口簿(护照);
②港、澳、台胞、海外华侨、华人适龄儿童少年在陵水县临时居住地公安派出所办理的《境外人员住宿登记表》(合法居留签证);
③住房材料参照城区户籍的自有住房或租房的要求提供;
④各类教育优抚对象的有效证件(现役军人证、消防员证、人才证等)。
各乡镇中心小学根据所在地乡镇、村(社区)委会管辖范围进行科学、合理的划片并接收片区内的学生,不得跨片区招收学生。如确有特殊情况需跨片区招收学生的,应报县教育局同意后实行。
1.本乡镇户籍适龄儿童入学申请材料:
(1)父母(法定监护人)及适龄儿童的居民户口簿;
(2)适龄儿童的出生证。
2.家庭住址发生变化导致户籍登记地址与实际居住地址不符或外来务工人员随迁子女以现居住地为准就近入学的需提供以下材料:
(1)父母(法定监护人)及适龄儿童的居民户口簿,非本县户籍的外来务工人员提供居住证或属地公安部门的暂住登记凭证;
(2)适龄儿童的出生证;
(3)现居住地不动产证、租赁证或其他合法有效的房屋租赁合同等有效证件或法定监护人实名缴纳连续两年的水电费清单等证明。
各乡镇应无障碍接收符合条件的外来务工人员随迁子女入学,并要求提供入学登记所需材料,因家庭地址变更导致户籍登记地址与现居住地址不一致及外来务工人员随迁子女申请乡镇片区学校学位,符合条件的由片区学校统一接收入学,若片区学校申请人数超过招生计划数或入学申请材料不齐全,则由乡镇中心校统筹协调至本乡镇其他公办完小、教学点就读。
各民办义务教育学校遵循免试就近入学原则,招生计划由县教育局根据学校实际办学条件核定,各民办学校应按照县教育局核定的招生计划在审批地招生,违规跨县域、超计划招生,不予办理学籍。
各民办学校严格按照本招生方案,制定本校招生工作实施方案,明确招生范围、招生计划等内容,招生方案于7月20日前报县教育局同意后,向社会公布,参照公办学校招生时间同步进行招生。
县教育局结合2025年各民办中小学办学条件和年检结果核定2025年招生计划,年检不合格的民办学校停止办学,不得招生;年检暂缓通过的民办学校,经复检通过方可招生,若复检不通过,则2025年秋季学期不得招生。
四、招生计划
1.中山小学新生招生计划
中山小学一年级新生计划招生360人。
2.民附陵水思源小学新生招生计划
民附陵水思源小学一年级新生计划招生270人。
3.实验小学新生招生计划
实验小学一年级新生计划招生270人,适当接收统筹安排的外来务工人员随迁子女。
4.北斗小学新生招生计划
北斗小学一年级新生计划招生270人,适当接收统筹安排的外来务工人员随迁子女。
5.华中师范大学黎安滨海学校新生招生计划
华中师范大学黎安滨海学校一年级新生计划招生180人。
6.中央民族大学附属中学黎安实验小学新生招生计划
中央民族大学附属中学黎安实验小学一年级新生计划招生180人。
五、招生区域范围
建设路(桃源大桥至县政府红绿灯交叉路口西侧一文化路与文教路交叉路口)、中心大道西侧、双拥路、原幼儿园路、原育童路、架场田路、文化路、原外贸局宿舍区、原公安局宿舍区、新民路与建设路交叉路口起至原县人民法院路口、南门岭安置区、北斗东一路(含一巷、二巷)。
建设路桃源大桥至县政府红绿灯交叉路口东侧、中心大道东侧、中山路(含中山东路、中山南路)、解放路、新兴路、新华街、富陵街、财源街、滨河南路(滨河南路与建设路交叉路口红绿灯处至椰林镇中心幼儿园路口即原沿河路止)、和平路(含和平东路、和平西路)、新建路、城中路。
北斗路西侧(北斗路与文教路交叉路口红绿灯处至北斗路与文黎大道交叉路口红绿灯处)、育童心安置区(文教路、花园路等)、北文路(原北斗派出所至县人民医院)、新丰路(含新丰西、新丰北)、新民路(原县法院路口起至椰林南干道)、海韵广场小区和糖厂安置区、椰林镇坡留村委会大兴村、沟仔农场、滨河南路(含二横、三横、四横、五横、六横路)。
明月路、文黎大道东侧(南至文黎大道与安马大道交接路口,北至文黎大道与北斗路交接路口红绿灯处)、北斗路东侧(北斗东二路至北斗路与文黎大道交叉路红绿灯路口处)。
黎安教育创新试验区、大墩村、岭仔村、后岭村委会走客村和新村镇南湾村。
黎安村、黎丰村、黎明村、后岭村委会后岭村和演村。
六、申请程序及工作安排
县直属小学及各乡镇中心校招生统一采取线上报名的方式。适龄儿童监护人应于规定时间内登录“陵水县中小学新生入学申请平台”填报入学申请材料。
登录方式一:通过“海易办APP”登录,点击首页“教育”板块进入,再点击“学位申请”进入海南省学位申请专题页,找到“陵水县专区-中小学学位申请”,开始信息填报。
登录方式二:在“微信”或“支付宝”平台搜索“海易办”小程序登录,点击首页“教育”板块,再点击“学位申请”进入海南省学位申请专题页,找到“陵水县专区-中小学学位申请”,开始信息填报。
登录方式三:通过海易办APP、微信、支付宝小程序,点击首页“海南省学位申请专区”图片进入海南省学位申请专题页,找到“陵水县专区-中小学学位申请”,开始信息填报。
各学校要在7月30日开始,设置专门的线下招生咨询服务窗口,指定专人做好片区家长服务接待工作,做好疑难问题解答,对有需要的家长进行开展材料预审、指导家长上传材料、复核家长的补交材料并指导家长现场上传。
适龄儿童申请时间为8月1日9时至8月6日24时。
符合条件的适龄儿童少年申请就读本县城区及乡镇中心校的可登录“陵水县中小学新生入学申请平台”申请学位,如实登记入学信息,同时将户籍、住房、水电清单等入学所需材料拍照并清晰上传。申请人填报的入学信息将与海南省大数据局的数据进行比对核验。主要比对核验户籍、居住证、不动产证(房产证)、商品房买卖合同、房屋租赁证、社保等信息。
适龄儿童网上提交材料截止时间为8月6日24:00。
陵水县户籍适龄儿童少年未在规定时间报名,后又提出入学需求的,视为同意教育部门统筹安排学位;非陵水县户籍适龄儿童少年未在规定时间内报名的,视为自动放弃陵水县的学位。民办学校网上申请入学工作同步进行。
各学校要成立招生材料审核工作组,细化初审、复审和终审工作职责,初审和复审人员分别不少于两人,确保材料审核工作高速高效进行,做到申报材料审核每日动态清零。
1.8月2日-8月8日,各学校对监护人填报的学位申请进行第一次审核。
2.8月9日-8月10日,各学校及时向家长反馈第一次审核中发现入学申请材料不齐全的情况,由监护人携带相关补充材料(原件及复印件)到学校进行现场补充核验并现场上传材料,家长收到补充材料反馈后需于8月10日前提交补充材料,逾期不补充的视为放弃申请学位。
3.8月11日-8月12日,各学校对家长补交的材料进行审核,补充材料后仍不符合申请条件的,由县教育局根据学位情况和入户核查情况统筹安排,不愿接受统筹安排学位的,由家长自行联系民办学校就读。
8月9日-12日,由各学校领导带队,组织人员对入学申请材料存疑的适龄儿童开展入户核查,根据入户情况做出审核结论。8月13日-15日,由县教育局领导带队,组织人员再次对学校反馈入学申请材料存疑的适龄儿童进行二次入户核查,并把核查结果反馈到学校。各学校须于8月16日24:00前完成线上录取工作。民办学校材料审核及实地核查工作由学校自行组织,与公办学校同步开展。
8月17日-19日,县教育局将对各片区学校录取名单进行抽查。8月20日-8月24日各学校(含民办)公示片区入学新生录取名单。8月25日各县直属小学将片区入学录取名单报县教育局备案,8月25日县教育局公示外来务工人员随迁子女及本县统筹安排人员录取名单。
七、有关工作要求
(一)各小学要严格贯彻落实本方案精神和县教育局招生工作有关要求,切实做好2025年小学新生免试就近入学工作。
(二)凡年满6周岁的儿童不分性别、民族,应当入学接受规定年限的义务教育,各小学招生范围按划分区域接收适龄儿童入学。严禁不足龄儿童入读小学,严禁县城公办小学擅自招收非陵城常住人员、非划片招生范围区域内的一年级新生。
(三)落实好以流入地公办学校接收为主政策,妥善解决外来务工人员随迁子女接受义务教育的问题,确保每位适龄的外来务工人员随迁子女按时入学。
(四)严格执行义务教育优质均衡发展政策,严禁在义务教育阶段以任何名义设重点班、快慢班、实验班等;严格控制班额,各学校要积极创造条件按照小学每班不超过45人的标准招生。要严格按课程标准执行零起点教学,小学一年级设置过渡性活动课程,注重做好幼小衔接。严禁学校借转学名义变相掐尖招生,严禁为违规招收的学生和违规转学的学生办理学籍转接,严禁空挂学籍,切实做到“人籍一致”。
(五)各学校要制定本校招生方案,于7月20日前报送县教育局备案,并明确招生流程和人员分工,设置专门的招生窗口,指定专人负责做好片区家长服务接待、材料指导上传、疑难问题解答、网上材料初审及复审等工作。认真做好人员业务培训及审核人员廉政教育,初审和复审工作安排不同人员分组推进,形成校内监督机制,按照谁审核谁负责的原则,做好材料审核工作,确保2025年招生工作顺利进行。
八、其他说明事项
(一)拆迁户就地住房安置的,原则上以原居住地对口学校接收入学为主,可持住房安置协议在片区学校申请入学;跨原学校片区安置的,拆迁安置未满两年按照原住址所在学校片区安排入学,拆迁完成满两年,且安置或现居住地不在原学校片区内的,以实际居住地为准,不再安排在原片区学校入学;拆迁满两年且拆迁户跨片区安置,尚未取得安置房或未自建房居住,目前仍租房居住在原住址片区的,需根据本方案要求提交相关证明材料(如租赁证、法定监护人实名缴纳的水电清单等),材料齐全的由片区学校接收入学,材料不齐全愿意接受统筹安排的,县教育局将根据学位情况统筹安排,不愿接受统筹安排的可自行联系民办学校就读。
(二)以多户共住(租)同一房产为居住地申请入学的,要依法取得全部住(租)户的同意,按照一宅一生管理(同一法定监护人不受一宅一生限制)。
(三)提交随祖辈居住材料为入学申请材料,但入学人父母(法定监护人)名下在椰林镇有房产的,原则上以入学人父母房产所在地为准安排入学。
(四)租房居住申请入学的,必须为本县城区唯一合法稳定住所,且能提供房管部门颁发的房屋租赁证。同时在我县椰林镇有自有住房和满两年房屋租赁证租房的,原则上以自有住房地址为准安排入学,不能出具房屋租赁证的、一套多租的,不予安排划片入学。
(五)无法在原住址继续租赁需重新租房居住的,重新租住的居住地与原租住地在同一个学校片区内,且前、后房屋租赁证能有效衔接,可连续累计租房居住时间。
(六)房屋规划用途应为住宅或公寓。商城、商场、酒店、铺面、作坊、工厂、写字楼等加工、营业场所不作为居住地申请划片入学。
(七)入学登记的家庭住址与“全国中小学生学籍信息管理系统”中的家庭住址绑定对接,学生入学后不得随意更改。
(八)招收外国籍学生的中小学校必须按规定向县教育局报备,由县教育局统一向省教育厅申请并取得核准备案,招收的外国籍学生由学校归口管理。
(九)小学在校学生不得再按一年级新生重复申请入学。违规申请的,取消新生入学资格。
(十)对提交虚假材料申请入学的,取消其片区入学资格,并将虚假材料报送当事人工作单位,涉嫌违法的移交司法部门查处。
(十一)监护人有多处住房的,只能在现常居住地辖区学校登记申请学位,不得跨辖区重复登记申请多所学校。如出现同时申请多所学校等扰乱招生秩序行为的,一经发现取消片区入学资格,由县教育局统筹安排,不愿接受统筹安排的,由监护人自行联系民办学校就读。
(十二)户籍与实际居住地一致,入学申请材料齐全,认定为符合片区入学条件的学生,由各片区学校直接录取。户籍与实际居住地不一致,以实际居住地址为准申请入学的,入学申请所需材料齐全,则由各片区学校直接录取;入学申请所需材料不齐全,入户情况属实则由县教育局根据学位情况统筹安排;入学申请所需材料不齐全,入户核查情况不属实的不予安排县城学位,由申请人自行返回户籍所在地或自行联系民办学校就读。
(十三)县直属小学录取顺序:
1.片区学校录取顺序:
(1)入学人为陵城户籍,父母(法定监护人)在陵水县城区自有住房并实际居住,入学申请材料齐全的,由片区学校直接录取。
(2)入学人为陵城户籍,与父母(法定监护人)随祖辈(直系血亲)同户口簿同居住,入学申请材料齐全的,由片区学校直接录取。
(3)入学人非陵城户籍,父母(法定监护人)在陵水县城区自有住房并实际居住或入学人与父母(法定监护人)随祖辈(直系血亲)同户口簿同居住,入学申请材料齐全的,由片区学校直接录取。
(4)入学人为陵城户籍,父母(法定监护人)在陵水县城区自有住房并实际居住,但入学申请材料不齐全的,由片区学校及县教育局进行调查核实后,根据学位情况进行录取。
(5)入学人为陵水乡镇户籍,父母(法定监护人)在陵水县城区自有住房并实际居住,但入学申请材料不齐全的,由片区学校及县教育局进行调查核实后,根据学位情况进行录取。
(6)入学人为陵城户籍,父母(法定监护人)在陵水县城区租房居住,且能提供房管部门颁发的满两年的房屋租赁证的,由学校根据学位情况录取。
2.县教育局根据学位情况统筹安排:
(1)入学人为非陵水户籍,父母(法定监护人)在陵水县城区自有住房并实际居住,但入学申请材料不齐全的人员子女。
(2)入学人为陵城户籍,父母(法定监护人)在陵水县城区租房居住,但不能提供房管部门颁发的满两年的房屋租赁证的人员子女。
(3)入学人非陵城户籍,父母(法定监护人)租房居住,且能提供房管部门颁发的满两年的房屋租赁证的人员子女。
县直属小学根据学位情况按照以上序位依次排列审核录取,片区学位不足的由县教育局根据周边学校学位情况进行统筹安排。
2025年义务教育阶段
小学新生入学招生日历

2025年陵水县义务教育阶段中小学
入学咨询服务电话






一、招生原则
以《中华人民共和国义务教育法》《海南省实施〈中华人民共和国义务教育法〉办法》《教育强国建设规划纲要(2024—2035年)》和《海南省教育厅关于开展义务教育阳光招生专项行动和做好2025年普通中小学招生入学工作的通知》等法律法规、文件为依据,以推进我县义务教育优质均衡发展为基本原则,以促进教育公平为目标,全面实施阳光招生,规范招生流程,保障入学机会公平,落实好免试就近入学政策。各初中学校原则上不得跨乡镇招生,个别有空余学位的学校需跨乡镇招生的,须报县教育局统筹并严格控制班额。全面落实公民同招,符合片区入学条件的学生,既可以选择在片区内的公办学校就读,也可以选择在片区内的民办学校就读,但不能同时向公办学校和民办学校申请学位。
二、招生对象
小学六年级毕业生
三、招生方法
县城初中和“两校一园”学校招生方式
(1)陵水中学初中新生采取随机派位和业余体校对口直升的方法招生。
(2)中央民族大学附属中学陵水分校初中新生采取随机派位和对口直升方法招生。
(3)华中师范大学顺湖中学初中新生采取随机派位方法招生。
(4)民族中学初中新生采取随机派位和片区入学方法招生。民族中学片区入学招收中山小学下园分校六年级毕业生、家庭现住址在椰林镇党校安置区、北斗东三、东四路、陵水公路局地道站、毛纺厂周边学生;椰林镇联丰村、坡留村、雷丰村、里村、城东村、城南村、城内村、勤丰村等行政村、城中居委会、在民办学校就读未参加随机派位的椰林镇户籍学生及部分外来务工人员随迁子女(若学位不能满足则由县教育局统筹安排)。
(5)思源实验学校采取本部直升、片区入学和少数民族专项计划方法招生。本部直升入学招收校本部六年级毕业生;片区入学招收家庭现住址在椰林镇桃园村(中山小学下园分校毕业生除外)、桃源村、桃万村的六年级毕业生及部分外来务工人员随迁子女(若学位不能满足则由县教育局统筹安排);少数民族专项计划招收符合条件的本号、提蒙、光坡(含岭门)、隆广、文罗、群英、英州(含田仔)等少数民族乡镇的六年级毕业生及吊罗山学校毕业生。
(6)华中师范大学黎安滨海学校初中新生采取本部直升和片区入学方法招生。片区入学招收黎安实验小学的六年级毕业生(对口直升和随机派位的学生除外)、新村镇南湾村六年级毕业生、黎安镇户籍毕业生及黎安教育创新试验区各类引进人才及工作人员子女。
县直属初中和“两校一园”学校招录条件
(1)参加随机派位条件
县直属小学符合条件(须有五、六年级在内的两年以上连续学籍)的毕业生将从民大附中陵水分校、华中师范大学顺湖中学、陵水中学、民族中学四所学校中随机抽取就读的学校;不符合随机派位入学条件的毕业生安排到民族中学就读。同时符合参加随机派位条件和片区入学条件的县直属小学毕业生,可选择其中一种入学方式,已参加随机派位的学生片区学校不再录取。
各乡镇中心校符合条件(须有五、六年级在内的两年以上连续学籍)的毕业生将从民大附中陵水分校、华中师范大学顺湖中学、陵水中学、民族中学四所学校中随机抽取就读的学校,不符合随机派位条件的由户籍所在地乡镇初级中学接收入学。
各民办学校符合条件(须有五、六年级在内的两年以上连续学籍)的毕业生将从民大附中陵水分校、华中师范大学顺湖中学、陵水中学三所学校中随机抽取就读的学校,不符合随机派位条件的由户籍所在地乡镇初级中学接收入学。
中山小学、北斗小学、实验小学、三才中心小学分流至民附陵水思源小学就读六年级的学生,在分流学校学籍满一年,且符合随机派位条件的即可报名参与县直属中学随机派位。
(2)对口直升入学条件
中央民族大学附属中学黎安实验小学的六年级毕业生(须有五、六年级在内的两年以上连续学籍)由学校按分配的直升计划数制定直升方案,并于7月20日前报县教育局同意后公布实施。
民附陵水思源小学的六年级毕业生(须有六年级一年的学籍)由学校按分配的直升计划数制定直升方案,并于7月20日前报县教育局同意后公布实施。
(3)少数民族专项计划入学条件
符合《陵水黎族自治县义务教育阶段教育扶贫(移民)暂行办法》规定的少数民族学生。
(4)外来务工人员(含非本县户籍和本县非城区户籍)随迁子女入学条件
跟随父母或其他法定监护人在县城居住(租住)满两年(即2023年8月31日前),所居住(租住)房屋应是本人与父母在本县城区的唯一合法稳定现住所(按一宅一生管理)的随迁子女,自愿服从统筹安排入学的,由其父母或其他法定监护人于8月1日-8月6日在“陵水县中小学新生入学申请平台”上传入学申请材料,由县教育局统筹安排入学。
1.各乡镇小学的六年级毕业生(除被县直属初中随机派位录取的学生外)升入本乡镇初级中学就读(南平学校接收群英片区参加县直属学校随机派位和思源实验学校少数民族专项计划以外的六年级毕业生),外来务工人员随迁子女需到居住地所在乡镇中学就读的,可向当地学校提出申请,经学校审核同意后录取。
2.在民办学校就读小学的各乡镇、外省、外市县户籍的六年级毕业生原则上升入原籍初级中学就读。
民办学校招生遵循免试就近入学原则在审批地招生,招生计划由县教育局根据学校实际办学条件核定,各民办学校应按照县教育局核定的招生计划在审批地招生,违规跨县域、超计划招生,不予办理学籍。
各民办学校严格按照县级招生方案,制定本校招生方案,明确招生范围、招生方式、招生计划,招生方案报县教育局同意后,向社会公布,参照公办学校招生时间同步进行招生。
县教育局结合2025年各民办中小学办学条件和年检结果核定2025年招生计划,年检不合格的民办学校停止办学,不得招生;年检暂缓通过的民办学校,经复检通过方可招生,若复检不通过,则2025年秋季学期不得招生。
港、澳、台胞,海外华侨、华人、烈士子女、符合条件的现役军人子女、公安英模和因公牺牲伤残警察子女、国家综合性消防救援队人员子女以及其他符合政策的教育优抚对象人员子女需上传提交相关材料,由县教育局根据相关政策统筹安排入学。
四、招生计划
1.陵水中学七年级计划招生400人。其中:县直属小学随机派位293人,乡镇小学(含民办学校)随机派位76人,业余体校学生31人。
2.民大附中陵水分校七年级计划招生500人。其中:县直属小学随机派位298人,乡镇小学(含民办学校)随机派位105人,黎安实验小学对口直升20人,民附陵水思源小学对口直升52人,教育优抚计划数25个。
3.华中师范大学顺湖中学七年级计划招生600人。其中:县直属小学随机派位425人,乡镇小学(含民办学校)随机派位150人,教育优抚计划数25个。
4.民族中学七年级计划招生500人。其中:外来务工人员随迁子女和片区新生约420人,县直属小学随机派位40人,乡镇小学随机派位40人。
5.思源实验学校七年级计划招生400人。其中:校本部六年级升入99人,少数民族专项计划生80人,片区新生184人,剩余学位用于统筹安排外来务工人员随迁子女。
6.华中师范大学黎安滨海学校七年级计划招生450人。其中:片区新生437人,剩余学位用于统筹安排黎安教育创新试验区新生和外来务工人员随迁子女。
1.红太阳学校初中计划招生60人;
2.蓝湾未来领导力学校初中计划招生30人;
3.雅居乐双语学校初中计划招生190人。
五、招生工作程序
1.少数民族专项计划入学安排
思源实验学校制定本校少数民族专项计划入学方案并于7月20日前报县教育局备案,经同意后公布实施;各少数民族地区乡镇中心校根据思源实验学校入学方案,制定本片区少数民族专项计划入学方案,于7月22日前报县教育局备案,经同意后公布实施。各乡镇小学按照方案和指标数组织符合条件的少数民族家庭经济困难学生自愿报名,报名人数未超过招生计划的由思源实验学校全部录取,报名人数超过招生计划的由思源实验学校通过组织随机派位产生最终录取名单,随机派位未录取的学生由户籍地所在乡镇初级中学接收入学。
思源实验学校于7月20日-8月24日期间完成少数民族专项计划学生录取工作(接收及审核材料、入户核查、随机派位、确定录取名单、公示),8月25日将公示后的录取名单报县教育局备案。
2.对口直升入学安排
民附陵水思源小学以及黎安实验小学于7月20日前完成对口直升方案,报县教育局备案,经同意后公布实施,7月21日-7月25日完成对口直升工作并将公示后的对口直升学生名单报直升学校和县教育局备案。
3.片区入学安排
民族中学、思源实验学校、华中师范大学黎安滨海学校于8月1日-8月24日完成片区入学登记录取工作(接收及审核材料、入户核查、确定录取名单、公示),并将公示后的片区录取名单报县教育局备案。
(1)本县城区户籍(陵城派出所)非县直属小学的毕业生片区入学条件:本县城区户籍在民办学校或外市县学校就读小学的毕业生可于8月1日-8月6日在“陵水县中小学新生入学申请平台”上传入学申请材料,由县教育局审核后统筹安排入学。
入学所需材料:
①陵水黎族自治县2025年初中入学申请表;
②父母(法定监护人)及适龄学生户口簿;
③适龄学生学籍卡;
④父母(法定监护人)在本县的不动产证或房屋租赁证、居住祖宅或自建房但无不动产证的提供房屋确权证明、相关报建材料以及法定监护人实名缴纳连续两年的水电费清单。
(2)外来务工人员随迁子女入学:符合我县入学条件的外来务工人员随迁子女可于8月1日-8月6日在“陵水县中小学新生入学申请平台”上传入学申请材料,由县教育局审核后统筹安排入学。
入学所需材料:
①陵水黎族自治县2025年初中入学申请表;
②父母(法定监护人)及适龄学生户口簿、在本县的居住证;
③适龄学生学籍卡;
④父母(法定监护人)不动产证或房屋租赁证以及法定监护人实名缴纳连续两年以上的水电费清单;
⑤从申请学位之日前在我县连续缴纳两年以上(从2025年8月1日往前推算)个人社会保险证明。
入学申请材料不齐全的由县教育局根据各学校学位情况统筹安排入学,不愿服从统筹安排入学的,则申请人自行回户籍地学校或联系民办学校就读。
4.随机派位安排
县直属初中招生通过随机派位方式全部保障县直属小学毕业生入学,剩余计划由县教育局根据各乡镇中小学招生工作实际,统筹分配到各乡镇中心校及民办学校。
(1)县直属小学随机派位安排:县直属小学于7月21日前将符合参加随机派位条件的六年级毕业生的申请表和汇总表(附件2和附件3)、放弃参加随机派位的提交放弃申明(附件4)报县教育局,7月30日县教育局组织开展电脑随机派位。
(2)乡镇中心校随机派位安排:各乡镇中心校根据分配的随机派位计划,于7月21日前将申请表和汇总表(附件2和附件3)报县教育局,报名学生将随机派位到陵水中学、民大附中陵水分校、华中师范大学顺湖中学、民族中学等4所学校就读。7月30日县教育局组织开展电脑随机派位。
(3)民办学校随机派位安排:各民办学校根据分配的随机派位计划,于7月21日前将申请表和汇总表(附件2和附件3)报县教育局,报名学生将随机派位到陵水中学、民大附中陵水分校、华中师范大学顺湖中学等3所学校就读。7月30日县教育局组织开展电脑随机派位。
(二)各乡镇初级中学入学工作流程
8月1日-8月6日各乡镇初级中学完成招收本辖区小学六年级毕业生,并向学生发放录取通知书,学生按校历规定时间凭录取通知书到学校报名注册。
(三)民办学校入学工作流程
各民办学校于7月20日前制定本校招生方案,报县教育局备案,经同意后公布实施,8月1日-8月24日完成入学登记录取工作(接收及审核材料、入户核查、确定录取名单、公示),并将公示后的正式录取新生名单报县教育局备案。
六、新生报名注册
9月1日新生报名注册
七、录入学籍
各学校录入学籍时间:9月2日—9月30日各学校完成新生学籍录入工作。
陵水黎族自治县2025年
初中入学申请表

陵水黎族自治县2025年
随机派位申请表

陵水黎族自治县2025年
随机派位申请表汇总表

陵水黎族自治县2025年
随机派位放弃申明

陵水黎族自治县2025年
少数民族专项计划指标到校分配表

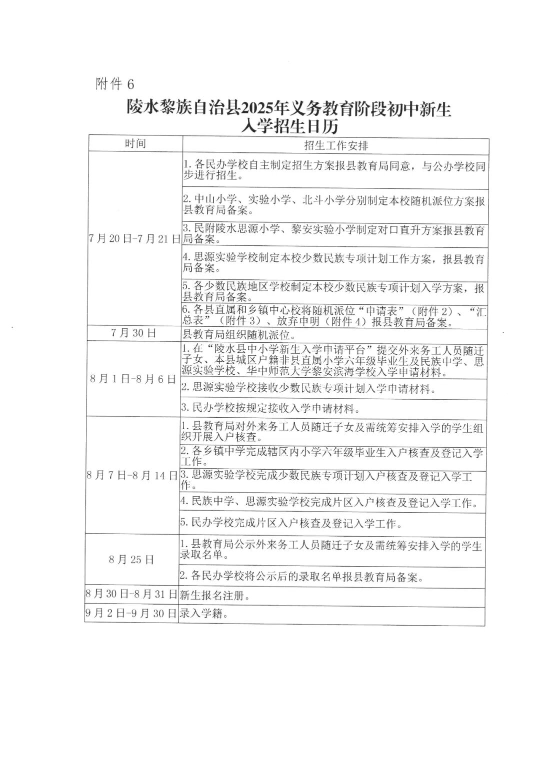
陵水黎族自治县2025年义务教育阶段初中新生入学招生日历

以上方案最终解释权归县教育局所有

来源: 陵水教育
编辑:王海滔
相关推荐